针对这一情况,4月29日(周五)外交部发布消息自5月5日起在部分国家实施海外远程视频公证的服务。
根据中国侨网表示,为给海外同胞纾困解忧,节省办理此类公证的时间和经济成本,外交部积极贯彻以人民为中心的发展思想,会同司法部,组织驻外使领馆与国内公证机构合作开展海外远程视频公证。
自2022年5月5日,海外远程视频公证将在60余个驻外使领馆实施。详情请及时关注中国驻当地使领馆发布的通知公告。外交部将及时总结经验,坚持为群众解难题、办实事,努力为海外中国公民提供更加优质、更为贴心的服务。
中国驻纽约总领馆发布
”关于开展海外远程视频公证试点的通知“:
驻纽约总领馆
2022年4月27日
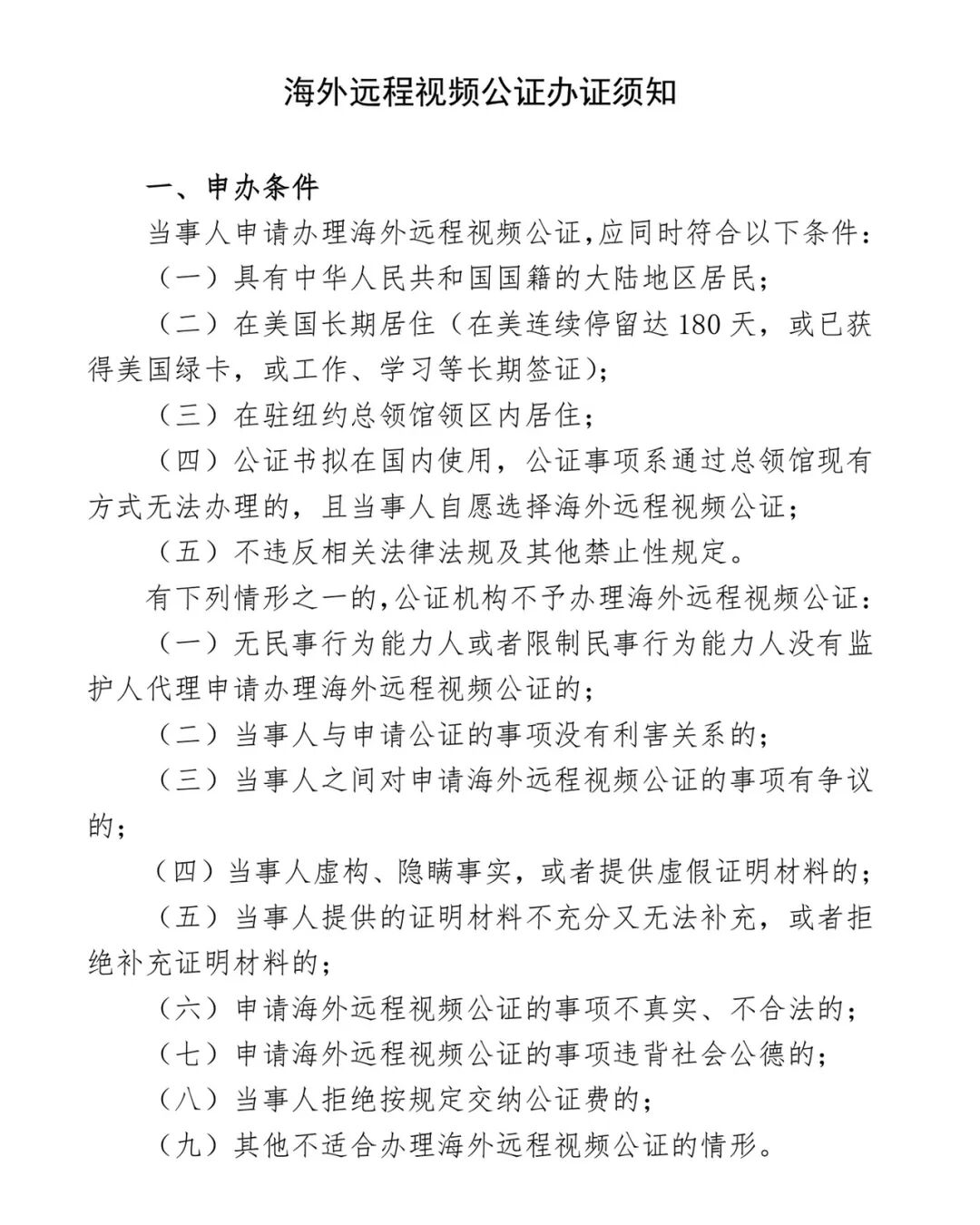
附件:海外远程视频公证办证须知
【全美多个州房屋贷款经纪】
电话☎️689-333-1133 微信号:theusloan
》美国房屋各类型贷款
》快速免费出贷款预批信
》不查收入贷款/查收入贷款/常规贷款
⚡️全程线上申请放款⚡️高效快捷⚡️
